第六届中非法学院院长论坛(下称“论坛”)是《中非合作论坛-达喀尔行动计划(2022-2024)》支持举办的重要学术会议。2024年11月4日至6日,论坛在乌干达麦克雷雷大学举行,论坛的主题是“中非合作高质量发展的教育支撑与法治保障”。论坛由中国法学会法学教育研究会指导,麦克雷雷大学法学院主办。法学院副院长韩秀丽教授代表学院参加了本次论坛。
11月5日,论坛开幕,中华人民共和国驻乌干达共和国特命全权大使张利忠、乌干达麦克雷雷大学副校长亨利·阿里奈特维教授(Henry Arinaitwe),以及来自坦桑尼亚、肯尼亚、卢旺达、布隆迪、乌干达和中国等二十余所高校的法学院院长和师生代表参加了论坛。韩秀丽副院长就“中非合作中投资争议解决的去政治化”这一论题进行了发言,指出“一带一路”倡议的实施推进了中非合作的进一步发展,对中国企业赴非洲投资起到了鼓励作用。中非投资争议的解决应当采取去政治化的方式,以维护中非友好合作。

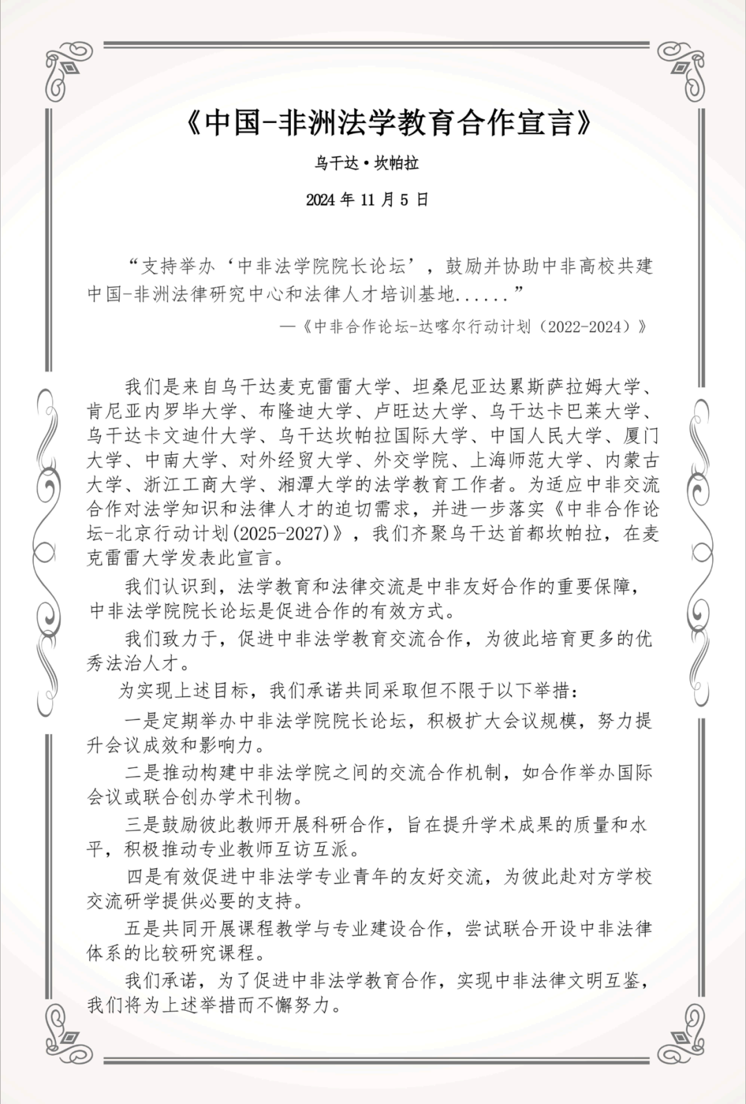
论坛最后发布了《中国-非洲法学教育合作宣言》这一重要成果,该宣言为加强中非教育合作及厦门大学法学院与非洲大学法学院的合作奠定了基础。

会后,韩秀丽副院长随中国法学教育研究会代表团参访和调研了乌干达麦克雷雷大学及孔子学院、坦桑尼亚达累斯萨拉姆大学及孔子学院、中国路桥集团肯尼亚办事处驻乌干达工作组、中交集团承建的“恩德培机场改扩建项目”、“坦赞铁路激活项目”、中非坦桑咨询公司、盈科律师事务所坦桑尼亚办事处,加强了对中非教育合作和法律交流的理解和感受。
中非法学院院长论坛(China-Africa Forum of Law School Deans)创立于2013年,首届论坛在南非立法首都开普敦举办,由中国人民大学法学院、开普敦大学法学院共同主办。厦门大学法学院系首次参加中非法学院院长论坛。以参加此次论坛为契机,响应《中非合作论坛-北京行动计划(2025-2027)》,厦门大学法学院将积极参与中非法学教育合作和法律交流,进一步与非洲大学法学院开展合作科研、师生互访、课程开发、国际会议等活动,为培育更多的优秀涉非法治人才做出贡献。
(法学院)